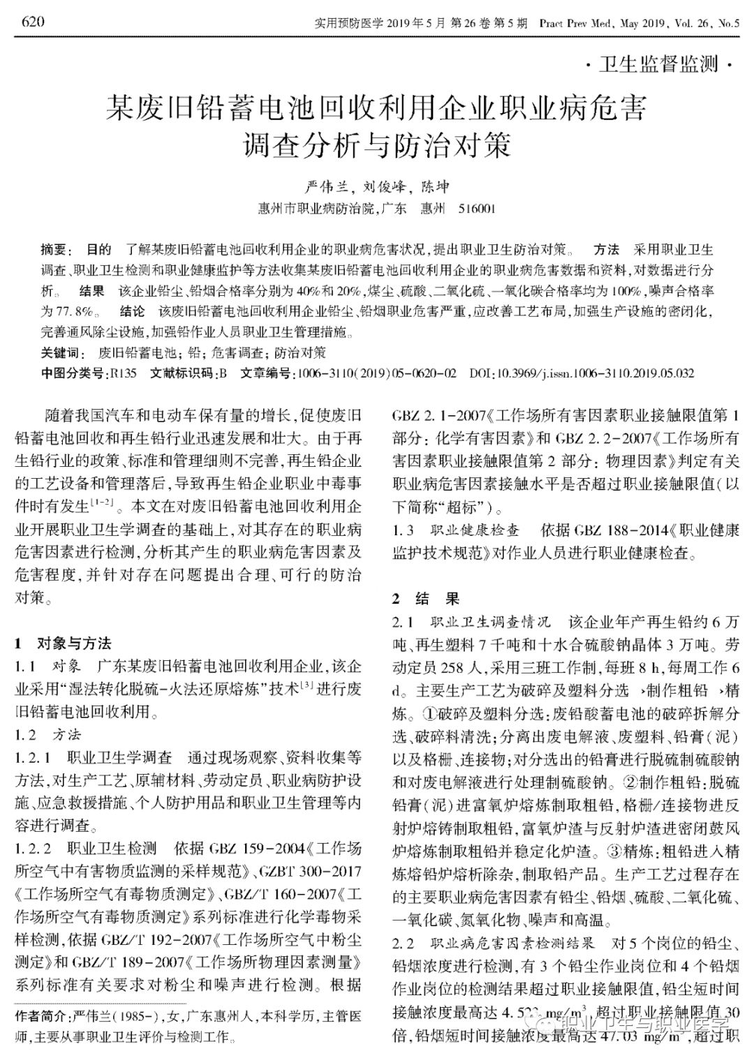
坐标:广东某废旧铅蓄电池回收利用企业
产品:年产再生铅约6万吨、再生塑料7千吨和十水合硫酸钠晶体3万吨。
工艺描述:采用“湿法转化脱硫-火法还原熔炼”技术,进行废
旧铅蓄电池回收利用。
主要工艺流程为:破碎及塑料分选→制作粗铅→精炼。
①破碎及塑料分选:废铅酸蓄电池的破碎拆解分选、破碎料清洗;分离出废电解液、废塑料、铅膏(泥)以及格栅、连接物;对分选出的铅膏进行脱硫制硫酸钠和对废电解液进行处理制硫酸钠。
②制作粗铅:脱硫铅膏(泥)进富氧炉熔炼制取粗铅,格栅/连接物进反射炉熔铸制取粗铅,富氧炉渣与反射炉渣进密闭鼓风炉熔炼制取粗铅并稳定化炉渣。
③精炼:粗铅进入精炼熔铅炉熔析除杂,制取铅产品。
劳动定员与班制:企业劳动定员258人,采用三班工作制,每班8h,每周工作6d。
危害与识别:铅尘、铅烟、硫酸、二氧化硫、一氧化碳、氮氧化物、噪声和高温。
检测结果:
对5个岗位的铅尘、铅烟浓度进行检测,有3个铅尘作业岗位和4个铅烟作业岗位的检测结果超过职业接触限值,铅尘短时间接触浓度最高达4.523mg/m3,超过职业接触限值30倍,铅烟短时间接触浓度最高达47.03mg/m3,超过职业接触限值522倍。铅烟、铅尘检测结果见表1。
煤尘、硫酸、二氧化硫、一氧化碳检测结果均符合职业接触限值要求。
对9个岗位进行噪声个体检测,40h等效声级检测结果在78.90~88.30dB(A)范围,其中合金生产车间操作工和设备巡检员噪声强度超过职业接触限值。

职业健康监护:对234名工人进行职业健康检查,结果发现45人血铅超过职业接触限值水平(>1.9μmol/L),其中12人血铅水平达到诊断值水平(>2.9μmol/L)。
厂房布置问题:原辅料堆场布置在破碎分选车间与反射炉车间中间,且没有实墙隔开,不符合车间按危害的类型及其危害浓度分开的布局原则。
改善建议:
(1)改善生产布局,重新设计原辅料堆场的位置,或砌实墙与邻近车间隔开,避免尘毒交叉污染。
(2)富氧炉、反射炉、密闭鼓风炉和精炼熔铅炉等设备应采用全密闭式生产,投料口保持微负压防止烟尘逸散,出渣口、出铅口和冷却槽出料口等放散烟尘的部位应设置密闭式排风罩和净化装置。
(3)合理设计和安装通风设施,保证管网平衡和有足够的罩口风速,并定期检查通风设施的运行状况,确保防护效果。
(4)粉煤制备的破碎、筛分和输送过程应进行尘源密闭,安装通风净化设施,运输作业时采用除尘雾炮进行降尘。
(5)采用自动铸锭工艺,在自动铸锭线出铅口和冷却槽安装局部排风设施,将有害气体有效收集。
(6)富氧炉投料岗位等固定高温作业岗位应设置机械送风装置,高温车间设置带防暑降温设施的工间休息室。
(7)对作业场所的铅尘、铅烟浓度进行定期监测,针对铅超标点,制定尘毒综合防治计划,并将其列入企业中长期发展规划,逐步加以实施。
(8)严格落实职业健康监护工作,包括上岗前、在岗期间、离岗时的职业健康检查,发现铅超标人员,应及时安排驱铅治疗,防止铅中毒损害的进一步发生。
(9)加强铅作业人员个人卫生习惯,严禁在车间内吸烟、进食,严防手-口接触消化道摄入铅。
文章引自《实用预防医学》杂志
2019年5月第26卷 第5期

小议:文章案例典型,重点内容均有细致描述,建议通读学习;在超标分析和建议落实方面如果更详实一些会更佳。