石化企业防爆安全装置详解
防爆安全装置是为阻止火灾蔓延和爆炸,预防火灾事故所设置的各种防护、检测、控制、联锁、报警等仪表和装置的总称。从作用上对其进行分类可以分为检测仪器(如压力表、真空计、物位计、温度计、流量计、酸度计、密度计及超压报警装置等)、阻火装置(如阻火器、安全液封、回火防止器、蒸汽幕、水幕、惰性气体幕等)、防爆泄压装置(如安全阀、呼吸阀、爆破片、放空管、通气孔等)、联锁装置(如紧急切断阀、止逆阀等)、紧急制动、组分控制装置(如气体组分控制装置、危险气体自动检测装置等)等。防爆安全装置是保证安全生产、正常运行的关键。
阻火装置包括安全液封、水封井、阻火器、单向阀等,其作用是防止外部火焰蹿入有着火爆炸危险的设备、管道、容器内或防止火焰在设备和管道间扩展蔓延。
安全液封阻止火灾蔓延的原理是让液体在进出气管之间,此时在液封两侧的任意一侧着火后,火焰无法继续传播,会在液封处被熄灭。通常安全液封分为两种,分别是敞开式和封闭式。
安全液封的管理使用要求:
(1)液封介质在冬季有可能结冻,应采取防冻措施,如加设保温管、添加防冻液等方法。止逆阀要采用防锈蚀金属制造,且材质不能与液体反应,水封外壳表面也应防止锈蚀。
(2)安全液封内的液位应根据设备内的压力保持规定高度,使用中要经常检查液位。
(3)在封闭式安全液封中的气体流动与敞开式安全液封大概相同,只是与大气不相互连通。
水封井的原理是利用介质密度不同或封隔区域内外压力差异达到隔离目的,其作用主要有两方面;其一是隔离封堵,防止隔离介质漫流或外部介质混入,以达到防止环境污染或防火防爆作用:其二是起到安全保护的作用,相当于安全阀。为防止火势在工业下水道内蔓延扩大,各生产车间、装置、单元、建构筑物、罐组、管沟及电缆沟等下水道出口处,工业生产装置的围堰下水道出口及下水道的支管与干管连接处均应设置安全水封井:油罐组的水封井应设在防火堤外;建筑物内由于防火防爆的要求不同而分隔开不同的房间时,每个房间的下水道出口应单独设置水封井。
阻火器是用来阻止易燃气体和易燃液体蒸气火焰蔓延的一种安全装置。一般安装在输送可燃气体的管道中,或者通风的槽端上。主要是由能够通过气体的许多细小、均匀(或不均匀)的通道(或孔隙)的不燃性固体材料组成,结构简单,安装方便,造价低廉,因此应用比较广泛。
阻火器主要由壳体和滤芯两部分组成。壳体应具有足够的强度,以承受爆炸产生的冲击压力。滤芯是阻止火焰传播的主要构件,常用的有金属网型滤芯和波纹型滤芯两种。金属网型滤芯用直径0.23 ~0.315mm的不锈钢网或铜网多层重叠组成。国内的阻火器通常采用16~22目金属网,有4~12层。阴火器一般采用铸铁和含铁量不大于0.5%的铸铝合金制成,也可按设计要求采用其他材料:安装于管道中的阻火器壳体应采用铸钢焊接,阻火器芯件和安装于管道中的阻火器芯壳及芯件压环应采用不锈钢材料;安装于管端的阻火器芯壳及芯件压环,宜采用铸铁或铸铝。
阻火器的工作原理:
(1)传热作用 燃烧所需要的必要条件之一就是要达到一定的温度,即着火点。低于着火点,燃烧就会停止。依照这一原理,只要将燃烧物质的温度降到其着火点以下,就可以阻止火焰的蔓延。当火焰通过阻火元件的许多细小通道之后将变成若干细小的火焰。设计阻火器内部的阻火元件时,则尽可能扩大细小火焰和通道壁的接触面积,强化传热,使火焰温度降到着火点以下,从而阻止火焰蔓延。
(2)器壁效应 燃烧与爆炸并不是分子间直接反应,而是受外来能量的激发,分子键遭到破坏,产生活化分子,活化分子又分裂为寿命短但却很活泼的自由基,自由基与其他分子相撞,生成新的产物,同时也产生新的自由基再继续与其他分子发生反应。当燃烧的可燃气通过阳火元件的狭窄通道时,自由基与通道壁的碰撞概率增大,参加反应的活性自由基数量将会减少。
阻火器通道尺寸减小,自由基与反应分子之间的碰撞概率随之减小,而自由基与通道壁的碰撞概率反而增大,这样就促使自由基反应减弱。当通道尺寸减小到某一数值时,这种器壁效应就造成了火焰不能继续传播的条件,火焰即被阻止。因此,器壁效应是防止火焰的主要机理。
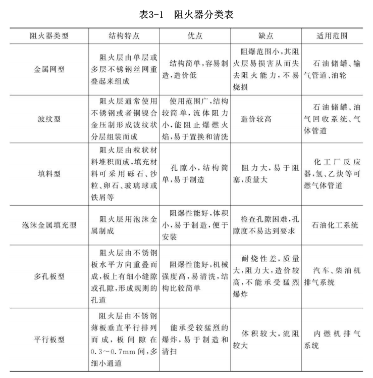
阻火器按照的结构形式分类,具体如表3-1所示。
防爆泄压装置主要包括安全阀、爆破片、防爆门、防爆球阀等。它们的作用是及时缓解由于各种原因所产生的超压现象,减小设备内部压力、迅速泄压,无明显的滞后现象,这就要求装置的排气量大于安全泄放量。这几种设备有时单独使用,也有时集中共同使用,应该根据实际情况和实际工作中的物料反应特性、物理化学性质、设备的重要性等情况来确定。
阀门的种类很多,一般是起到开关的作用,安全阀是阀门里较特殊的一种,不仅起到开关的作用,同时也是防止压力设备和容器或易引起压力升高的设备或容器内部压力超过限度而发生爆裂的安全装置。其功能主要是排放泄压,在系统中起安全保护作用,当系统压力超过规定值时,安全阀打开,将系统中的一部分气体或流体排入大气或管道外,使系统压力不超过允许值,从而保证系统不因压力过高而发生事故。
安全阀的分类方式有很多种,按其整体结构及加载机构的不同可以分为重锤杠杆式、弹簧微启式和脉冲式三种。按照介质排放方式的不同,安全阀又可以分为全封闭式、半封闭式和开放式三种。按照阀瓣开启的最大高度与安全阀流道直径之比来划分,安全阀又可分为弹簧微启封闭高压式和弹簧全启式两种。按作用原理分类,可以分为直接作用式和非直接作用式。按压力是否能调节分类,可分为固定不可调式和可调式。也可以按照工作温度进行分类。
最常用的是按照整体结构及加载机构分类的方式:
(1)重锤杠杆式安全阀 重锤杠杆式安全阀是利用重锤和杠杆以平衡作用在阀瓣上的力。根据杠杆原理,它可以使用质量较小的重锤通过杠杆的增大作用获得较大的作用力,并通过移动重锤的位置(或变换重锤的质量)来调整安全阀的开启压力。
(2)弹簧微启式安全阀 弹簧微启式安全阀是利用弹簧的压力作为加载荷载,通过调整落幕来调节螺旋圈形弹簧的压缩量,利用这种结构就可以根据需要校正安全阀的开启(整定)压力。
弹簧微启式安全阀的结构轻巧,灵敏度较高,安装位置没有特殊限制,而且可用于移动式的压力容器上,其对振动的敏感性小。但这种安全阀在开启过程中会对所加的载荷造成影响,即随着阀瓣的升高,弹簧的压缩量增大,作用在阀瓣上的力也跟着增加,这就影响了阀的迅速开启。除此之外,阀上的弹簧还会由于长期受高温的影响而使弹性模量降低,导致弹力减小。而且在用于温度较高的容器上时,常常要考虑弹簧的隔热或散热问题,从而使结构变得复杂起来。
(3)脉冲式安全阀 脉冲式安全阀由主阀和辅阀构成,通过辅阀的脉冲作用带动主阀动作,其结构复杂,因此应用范围较小,通常只适用于安全泄放量很大的锅炉和压力容器。
安全阀应根据工作压力和工作温度的高低、承压设备的结构、介质流量的大小及危险特性来确定。阀门安装位置、高度、进出口方向必须符合设计要求,注意介质流动的方向应与阀体所标箭头方向一致,连接应牢固紧密。阀门安装前必须进行外观检查,阀门的铭牌应符合现行《工业阀门 标志》(GB/T 12220—2015)的规定。对于工作压力大于1.0MPa及在主干管上起到切断作用的阀门,安装前应进行强度和严密性试验,合格后方准使用。强度试验时,试验压力为公称压力的1.5倍,持续时间不少于5min,阀门壳体、填料应无渗漏,才可认定为合格。严密性试验时,试验压力为公称压力的1.1倍,试验持续时间应符合GB 50243——2016的要求。同时各种安全阀都应垂直安装。大型液化石油储罐(大于100m3)顶部的气相空间必须设置两个以上的安全阀,且应采用同一型号和规格,保证罐内压力异常或发生火灾时均能迅速排气,且安全阀开启压力不得大于储罐设计压力的1.1倍,全开压力不得大于罐体设计压力的1.2倍,而回座压力不应低于开启压力的0.8倍。
爆破片又叫防爆膜、防爆片,是由爆破片(或爆破片组件)和夹持器(或支承圈)等零部件组成的非重闭式压力泄放装置,爆破片是在标定爆破压力及温度下爆破泄压的元件,夹持器则是在容器的适当部位夹持爆破片的辅助元件。它能在规定的温度和压力下爆破,泄放压力。在设定的爆破压力差下,爆破片两侧压力差达到预设定值时,爆破片即刻动作(破裂或脱落),并泄放流体介质。其广泛应用于化工、石油、轻工、冶金、核电、除尘、消防、航空等工业部门。
爆破片与安全阀不同,无法回复到初始状态,会使操作终止,但它具有良好的密封性、反应迅速、灵敏度高、泄放量大,能适应黏性大、腐蚀性强的介质。
爆破片按照断裂特征和形状,可以将其分为不同类型,具体如表3-2所示。
组合型防爆泄压装置就是爆破片与安全阀的组合使用装置。爆破片密封性好,不泄漏,在介质为黏稠状时也可以使用,且排放量大,但不可调节,一旦破裂会使介质全部外泄,造成浪费。安全阀的开启与关闭可以调节,动作后可以回到初始状态,但容易泄漏,因此不适用于黏稠介质。所以在某些情况下,应利用安全阀与爆破片组合的复合结构,这种结构可以充分发挥各自的优点,这种组合复叠式结构有两种形式:一种是弹簧式安全阀入口处设置爆破片;另一种是弹簧式安全阀出口处设置爆破片。
防爆门是一种用于燃油、煤气和煤粉的燃烧室或加热炉上的防爆装置,用来抵抗偶然发生的爆炸,保障人员生命安全和工业建筑内部设备完好,不受爆炸冲击波危害,有效地阻止爆炸危害的延续。
放空管就是将容器、管道等设备中危害正常运行和维护保养的介质排放出去而设置的部件。其作用主要有两个:
(1)将生产过程中产生的废气及时排放,用于正常排气。
(2)当发生事故时,设备内反应过于剧烈无法控制时,为防止设备爆炸、超压、超温事故而设置的一种自动或手动的紧急放空装置。
常用阀式安全装置也可叫作紧急制动装置,是当设备和管道发生断裂、填料脱落、操作失误时防止设备或管道内的介质外泄或因物料聚集、分解而造成的超压、超温,作为紧急切断物料的安全装置。
紧急切断阀又叫作安全切断阀,在发生火灾、爆炸或可能发生火灾、爆炸等突发情况时,为了防止易燃液体、气体大量泄漏,及时切断进料,防止危害进一步扩大而安装在容器的气相管和液相管出口位置的紧急切断装置。紧急切断阀主要分为弹簧紧急切断阀、蓄电容紧急安全阀、电磁阀。阀门在正常的生产工作中处于常开状态,电磁阀线圈处于断电状态,无电能消耗,当发生事故时阀门线圈瞬时通电,触发阀门进入自锁状态,快速关闭。此时即使撤去电源,阀门仍不会重新自动打开,处于白锁状态。只有当事故处理完毕,人工重开阀门,才能解除阀门自锁状态。
单向阀也叫止回阀或止逆阀,使流体只能沿进水口流动,出水口介质却无法回流,遇到回流时即自动关闭,能有效地防止有压流体在管道中逆向流动。安装单向阀时,应特别注意介质流动的方向,应保证阀体上指示的箭头方向与介质正常流动方向相一致,否则就会截断介质的正常流动。底阀应安装在水泵吸水管路的底端。单向阀关闭时,会在管路中产生水锤压力,严重时会导致阀门、管路或设备的损坏,尤其是大口径管路或高压管路,因此在单向阀选用时应高度注意。
过流阀也称快速阀,是一种安全防护装置,通常安装在液化石油气储罐的液相管和气相管出口或汽车、铁路槽车的气、液相出口。弹簧式过流阀的工作原理是:在正常的生产运输过程中,管道内的流量在规定范围内,阀门开启,流体可以顺利从过流阀处通过。当出现特殊情况,如管道内介质大量外泄,此时出口流速便超过正常流速,流速达到规定量的150%~200%时,流体介质对阀瓣的作用力大于正常状态下弹簧的反作用力,阀瓣压缩弹簧使阀口关闭,从而防止设备、容器内介质大量流出。当险情排除以后,介质再从均压口慢慢流过,一段时间后,阀瓣前后压力相接近,在弹簧的作用下恢复原状,介质正常流过阀门。
防火阀是在一定时间内满足耐火稳定性和耐火完整性的要求,一般用于通风管道内阻火的活动式封闭装置。平时处于开启状态,不影响设备的正常使用,当发生火灾,管道内烟气温度达到一定温度时,易熔金属片自动熔断达到自动关闭的目的。
一般防火阀主要设置在以下几个部位:
(1)穿越防火分区处;
(2)穿越通风、空气调节机房的房间隔板和楼板处;
(3)穿越重要或火灾危险性大的房间隔板和楼板处;
(4)穿越防火分隔处的变形缝两侧。
