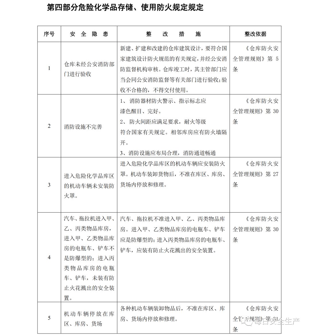
全了!仓库物料及物品堆放距离及要求,隐患对应依据
储存安全
1.甲、乙类物品以及容易相互发生化学反应或者灭火方法不同的物品严禁和丙类等仓库混存。
2.库存物品应当分类、分垛储存,物料及物品堆放应符合下列要求:物料及物品堆放应符合下列要求:
(1)每垛占地面积不应大于100 m2;
(2)垛与垛的间距不小于1m;
(3)垛与柱、梁间距不小于0.3m;
(4)垛与墙的间距不小于0.5 m;
(5)高架库内堆放应符合设计要求;
(6)堆垛与灯的距离不应小于0.5 m。
注:以上距离可用划线定位进行可视化,库房地面定位标线方法
(1)线宽:10cm
(2)材料:环氧地坪漆
(3)颜色:黄色漆,浅色地板用中黄Y07,深色地板用柠黄Y05。
3.货物堆垛应符合下重上轻,下大上小,规则平整的要求,仓库应设置限高线。
4.库房内货架各个结合处必须固定牢固。将主要内容、性质作标题,如不能表达出完整的意思,在正标题下可以再拟副标题。
电气安全
1.储存丙类固体物品的库房,不准使用碘钨灯和超过六十瓦以上的白炽灯等高温照明灯具。当使用日光灯等低温照明灯具和其他防燃型照明灯具时,应当对镇流器采取隔热、散热等防火保护措施,确保安全。
2.库房内不准设置移动式照明灯具。
3.照明灯具下方不准堆放物品,其垂直下方与储存物品水平间距离不得小于0.5米。
4.库房内敷设的配电线路,需穿金属管或用非燃硬塑料管保护。
5.库区的每个库房应当在库房外单独安装开关、配电箱。
6.库房内不准使用电炉、电烙铁、电熨斗等电热器具和电视机、电冰箱等家用电器。
7.仓储场所的电器设备应与可燃物保持不小于0.5米的防火间距。
8.仓储场所的电动传送设备、装卸设备、机械升降设备等的易摩擦生热部位应采取隔热、散热等防护措施。
9.仓储场所的电气线路、电气设备应定期检查、检测,如:红外热像仪检测、电缆绝缘检测、外观检查等。禁止长时间超负荷运行。
10.仓库电器设备的周围和架空线路的下方严禁堆放物品。
11.电动叉车及储电池严禁在仓库内充电。
库房消防等安全
1.库区内严禁吸烟和明火作业,设置醒目的禁烟等安全警示标志;需要动火,应按规定办理动火手续; 4.库房内严禁使用明火。库房外动用明火作业时,必须办理动火证,经仓库或单位防火负责人批准,并采取严格的安全措施。动火证应当注明动火地点、时间、动火人、现场监护人、批准人和防火措施等内容。
2.库区(含露天堆场)周围100 m内张贴禁止燃放烟花、爆竹标志;
3.仓储门口必须张贴醒目的“禁止烟火”等警告标识。
5.仓库内应当按照国家有关消防技术规范,设置、配备消防设施和器材。
6.消防器材应当设置在明显和便于取用的地点,严禁堵塞圈占。
7.仓储场所设置的消防通道、安全出口、消防车通道,应设置明显标志并保持通畅,不应堆放物品或设置障碍物。
8.高架库区域实行封闭管理,并有禁止无关人员进入的标识;巷道入口处安装门锁或门禁、联锁装置;只有排除故障、检查、维修人员方可进入;巷道内存在碰撞、触电、坠落物等伤害可能的位置设置安全警示标志;
9.生产车间与丙类仓库未用实体墙隔开。
10.设有仓库的建筑内,严禁设置员工宿舍。
11.仓储外围严禁搭建铁皮棚影响消防救援。
12.占地面积大于1500㎡的乙、丙类仓库,应设置环形消防车道,确实有困难时,应沿建筑物的两个长边设置消防车道。
13.仓库建筑占地面积大于300㎡的仓库应设置消防栓。
14.仓库建筑占地面积大于300㎡的仓库应至少设置两个安全出口。
15.仓库相邻两个安全出口边缘距离不小于5米。
16.丙类仓库不应设有办公室;确需设置的,应按消防要求做防火分隔。
14、丙类仓库直通室外的防火门应安装乙级及以上防火门。
17.每座占地面积大于1000㎡的棉、毛、丝、麻、化纤、毛皮及其制品的仓库;每座占地面积大于1500㎡或总建筑占地面积大于3000㎡的其它单层或多层丙类仓库,应设置自动灭火系统。
18.库房内需要设置货架堆放物品时,货架应采用非燃烧材料制作。
19.仓库管道穿墙缝隙、孔洞须做好防火填塞。
其它安全
1.仓库内机动叉车作业人员须持证上岗,并控制车速;进出仓库大门的叉车最高行驶速度为5 km/h;在库房内工作的人员,建议穿反光背心。
2.高处作业须经审批,做好个人防护,严禁使用木梯。
3.装卸平台区,若人员在高于2米以上的货车上进行装卸作业,应设置防坠落安全绳。
4.库房防火防爆应符合下列要求:
——库房外灭火的砂、铲、桶等应齐全;
——库内使用防爆型电气,所使用的工具应满足防火防爆的要求;
——进入易燃易爆区域的机动车辆,必须装设火星熄灭器(阻火器)。
5.仓库熏蒸杀虫作业区域防护。熏蒸库房和露天堆垛熏蒸作业区应设立有毒警示标志;投药完毕后应在密封袋上粘贴警示标识;熏蒸作业区周围按规定距离设置警戒线,派专人负责现场警戒,任何与熏蒸作业的无关人员禁止进入现场;作业人员应配备足够的防毒用具,穿戴专用工作服、手套。
6.装卸平台和设备设施应符合“GB 4387工业企业厂内铁路、道路运输安全规程”的要求,其中:
——现场设置安全警示标志,提示装卸作业的安全事项;
——装卸平台应有车辆、货物的定置线或区域标志;
——高出地面的装卸平台或平台内有车辆行驶的,应有警示线或标识;
——在禁火区域装卸,严禁将火种带入或在禁火区内吸烟,并设置禁火标志;
仓库安全检查表
序号 | 检查内容 | 检查依据 | 检查记录 | 检查结果 |
1 | 仓库内的防火分区之间必须采用防火墙分隔 | 《建筑设计防火规范》(GB50016-2014)第3.3.2条,注1 | ||
2 | 员工宿舍严禁设置在仓库内。 办公室、休息室设置在丙、丁类仓库内时,应采用耐火极限不低于2.5h的防火隔墙和1h的楼板与其他部位分隔,并应设置独立的安全出口。如隔墙上需开设相互连通的门时,应采用乙级防火门。 | 《建筑设计防火规范》(GB50016-2014)第3.3.5条 | ||
3 | 仓库的安全出口应分散布置。每个防火分区或一个防火分区的每个楼层,其相邻2个安全出口最近边缘之间的水平距离不应小于5m | 《建筑设计防火规范》(GB50016-2014)第3.8.1条 | ||
4 | 防火墙应直接设置在建筑的基础或框架、梁等承重结构上,框架、梁等承重结构的耐火极限不应低于防火墙的耐火极限。 防火墙应从楼地面基层隔断至梁、楼板或屋面板的地面基层。 | 《建筑设计防火规范》(GB50016-2014)第6.1.1条 | ||
5 | 防火墙上不应开设门、窗、洞口,确需开设时,应设置不可开启或火灾时能自动关闭的甲级防火门、窗 | 《建筑设计防火规范》(GB50016-2014)第6.1.5条 | ||
6 | 防火分隔部位设置防火卷帘时,应符合下列规定: 1、防火卷帘应具有防烟性能,与楼板、梁、墙、柱之间的空隙应采用防火封堵材料封堵; 2、需在火灾时自动降落的防火卷帘,应具有信号反馈功能; 3、其他要求,应符合现行国家标准《防火卷帘》GB14102的规定。 | 《建筑设计防火规范》(GB50016-2014)第6.5.3条 | ||
7 | 除本规范另有规定和不宜用水保护或灭火的仓库外,下列仓库应设置自动灭火系统,并宜采用自动喷水灭火系统: 1每座占地面积大于1000m2的棉、毛、丝、麻、化纤、毛皮及其制品的仓库; 7每座占地面积大于1500m2或总建筑面积大于3000m2的其他单层或多层丙类物品仓库。 | 《建筑设计防火规范》(GB50016-2014) 第8.3.2条 | ||
8 | 应保证贮存物品的平稳、安全。要标明物品名称、牌号、存入日期和其他注意事项 | 《生产过程安全卫生要求总则》(GB/T 12801-2008)第5.8.1.2条 | ||
9 | 库区内不得搭建临时建筑和构筑物,因装卸作业确需搭建时,必须经单位防火负责人批准,装卸作业结束后立即拆除 | 《仓库防火安全管理规则》(公安部令第6号)第三十二条 | ||
10 | 库房内不准设置移动式照明灯具。照明灯具下方不准堆放物品,其垂直下方与储存物品水平间距不得小于0.5米 | 《仓库防火安全管理规则》(公安部令第6号)第三十九条 | ||
11 | 库房内敷设的配电线路,需穿金属管或用非燃硬塑料管保护 | 《仓库防火安全管理规则》(公安部令第6号)第四十条 | ||
12 | 仓库应当设置醒目的防火标志。进入甲、乙类物品库区的人员,必须登记,并交出携带的火种。 | 《仓库防火安全管理规则》(公安部令第6号)第四十六条 | ||
13 | 消防器材应当设置在明显和便于取用的地点,周围不准堆放物品和杂物 | 《仓库防火安全管理规则》(公安部令第6号)第五十二条 | ||
14 | 仓储场所应划线标明库房的墙距、垛距、主要通道、货物固定位置等,并按本标准要求设置必要的防火安全标志 | 《仓储场所消防安全管理通则》(GA1131-2014)第3.4条 | ||
15 | 5.1.2 防火检查应包括以下内容: a) 各项消防安全制度和消防安全操作规程的执行和落实情况; b) 防火巡查、火灾隐患整改措施落实情况; c) 安全员消防知识掌握情况; d) 室内仓储场所是否设置办公室、员工宿舍; e) 物品入库前是否经专人检查; f) 储存物品是否分类、分组和分堆(垛)存放,防火间距是否满足要求,是否存放影响消防安全的物品等; g) 火源、电源管理情况,用火、用电有无违章; h) 消防通道、安全出口、消防车通道是否畅通,是否有明显的安全标志; i) 消防水源情况,灭火器材配置及完好情况,消防设施有无损坏、停用、埋压、遮挡、圈占等影响使用情况; j) 其他需要检查的内容。 | 《仓储场所消防安全管理通则》(GA1131-2014)第5.1.2条 | ||
16 | 消防栓、灭火器、消防安全标志灯设施、器材是否完好 | 《仓储场所消防安全管理通则》(GA1131-2014)第5.2.2条 | ||
17 | 仓储场所每月应至少组织一次防火检查,各部门(班组)每周应至少开展一次防火检查。
| 《仓储场所消防安全管理通则》GA1131-2014第5.1.1条 | ||
18 | 甲、乙、丙类物品的室内储存场所其库房布局、储存类别及核定的最大储存量不应擅自改变。如需改建、扩建或变更使用用途的,应依法向当地公安机关消防机构办理建设工程消防设计审核、验收或备案手续 | 《仓储场所消防安全管理通则》GA1131-2014第6.4条 | ||
19 | 库房内堆放物品应满足以下要求: a) 堆垛上部与楼板、平屋顶之间的距离不小于0.3m(人字屋架从横梁算起); b) 物品与照明灯之间的距离不小于0.5m; c) 物品与墙之间的距离不小于0.5m; d) 物品堆垛与柱之间的距离不小于0.3m; e) 物品堆垛与堆垛之间的距离不小于1m | 《仓储场所消防安全管理通则》GA1131-2014第6.8条 | ||
20 | 货架不应遮挡消火栓、自动喷淋系统以及排烟口。 | 《仓储场所消防安全管理通则》(GA1131-2014)第6.9条 | ||
21 | 进入易燃、可燃物资储存场所的蒸汽机车和内燃机车应设置防火罩。蒸汽机车应关闭风箱和送风器,并不应在库区内清炉 | 《仓储场所消防安全管理通则》(GA1131-2014)第7.2条 | ||
22 | 汽车、拖拉机不应进入甲、乙、丙类物品的室内储存场所。 | 《仓储场所消防安全管理通则》(GA1131-2014)第7.3条 | ||
23 | 车辆加油或充电应在指定的安全区域进行,该区域应与物品储存区和操作间隔开 | 《仓储场所消防安全管理通则》(GA1131-2014)第7.5条 | ||
24 | 丙类固体物品的室内储存场所,不应使用碘钨灯和超过60W以上的白炽灯等高温照明灯具。当使用日光灯等低温照明灯具和其他防燃型照明灯具时,应对镇流器采取隔热、散热等防火保护措施,确保安全。 | 《仓储场所消防安全管理通则》GA1131-2014第8.2条 | ||
25 | 室内储存场所内不应使用电路、电烙铁、电熨斗、电热水器等电热器具和电视机、电冰箱等家用电器。 | 《仓储场所消防安全管理通则》GA1131-2014第8.7条 | ||
26 | 仓储场所设置的消防通道、安全出口、消防车通道,应设置明显标志并保持通畅,不应堆放物品或设置障碍物。 | 《仓储场所消防安全管理通则》(GA1131-2014)第10.4条 | ||
27 | 仓储场所设置的消火栓应有明显标志。室内消火栓箱不应上锁,箱内设备应齐全、完好。距室外消火栓、水泵接合器2m范围内不应设置影响其正常使用的障碍物。 | 《仓储场所消防安全管理通则》(GA1131-2014)第10.7条 | ||
28 | 纸品储存的环境应通风、干燥 | 《纸品装卸、储运安全要求》(GB/T 18026-2000)第6.1条 | ||
29 | 纸品堆垛,要求成行堆放。货垛要求四面平整,稳固。货垛之间的消防通道宽度应不小于3m,货垛之间的垛距应不小于0.8m | 《纸品装卸、储运安全要求》(GB/T 18026-2000)第6.2条 | ||
30 | 纸品堆垛高度应在机械作业能力范围内,单位面积上堆垛纸品的总质量不得超过库场单位面积承载能力 | 《纸品装卸、储运安全要求》(GB/T 18026-2000)第6.6条 | ||
31 | 找准货物重心,叉载前调整货叉间距,重新叉载确保重心在中心位置。 | 《平衡重式叉车稳定性试验》(GB-T 5141-2005) | ||
32 | 每次叉载应确保货物紧贴挡货架,否则不得启动。 | 《机动工业车辆安全规范》(GB 10827-1999) | ||
33 | 对货物进行捆绑、加固后方可行使。 | 《机动工业车辆安全规范》(GB 10827-1999) | ||
34 | 叉载货物后,做短距离后退,确保叉载货物与周边物体无任何联系,有足够安全间距后,再根据叉载货物的属性、状态等情况,选择合适的后倾角度。 | 《机动工业车辆安全规范》(GB 10827-1999) | ||
35 | 禁止用叉车代替升降平台从事高处作业。 | 《机动工业车辆安全规范》(GB 10827-1999) | ||
36 | 严禁作业时司机离开驾驶座位,加强现场安全监管和培训。 | 《机动工业车辆安全规范》(GB 10827-1999) |
危险化学品仓库检查表
x
